北京华声量测科技有限公司是一家专注于超声测量设备、智能仪器设备和测试系统装置的高科技企业,集研发、生产、销售一体,致力于为客户提供国际领先的超声测量设备和测量测试系统及相关解决方案。
华声量测研发团队,历时十余载,深入行业,立足水利高质量发展对计量的实际需求,不断进行技术创新和应用型研发,从量值溯源的角度,建立了一套具有完整自主知识产权的超高精度超声测流解决方案,极大地提升了水资源计量能力和水平。
在产品和服务方面,华声量测始终坚持以客户为中心,为客户提供高品质的产品和服务。以准确可靠的量值保障,支撑服务水资源计量管理,为构建数字孪生水利体系数据底板提供精准数据支撑,推进水利高质量发展。
未来,我们将持续加大技术研发,以科技创新市场,为用户创造价值!目前,华声量测超声测流设备广泛应用于引水调水工程、市政用水、水电站、灌区等工程中。
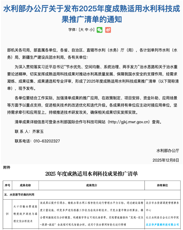
专注、精准、稳定、可信!










